青科大首页
学院简介
现任领导
机构设置
办学类型
大事记
组织建设
理论学习
支部生活
教工之家
学院文化
校友之窗
组织机构
团学活动
学生风采
管理规章
成人教育招生
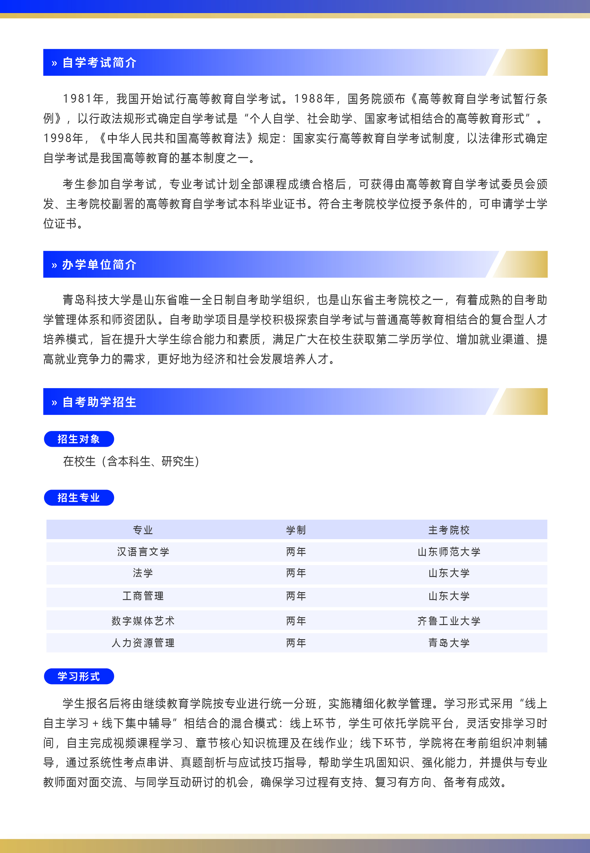
自学考试招生
合作培训招生
国际项目招生
专业介绍
规章制度
教学管理
学籍管理
教师风采
精品课程
招生简章
主考专业
助考专业
自考政策
资料下载
大数据分析项目
教师资格证培训
专业技术培训
Phython程序设计培训
小语种项目培训
企业培训
成人教育
自学考试
合作培训
国际项目
综合资讯
青岛科技大学自考本科助学(二学历)招生简章
作者:路广闪
来源:自学考试办公室
复审:朱梅芝
终审:郭曰铎
编辑:芦静蓉
发布时间:2026-03-17
青岛科技大学自考本科助学(二学历)助学专业设置汇总
上一篇:2026年青岛科技大学全日制自考本科报考指南
下一篇:“汇智共赢·直通名企”青岛科技大学2026年继续教育、化工、化学、环境、生物、中德工程专场招聘会邀...
教育部
山东省教育厅
山东省教育招生考试院
学信网
青岛科技大学
地址:山东省青岛市郑州路53号青岛科技大学四方校区
版权所有 2003-2022 青岛科技大学继续教育学院
成考招生 0532-84022767
自考招生 0532-84022977
教学管理 0532-84022921
自考管理 0532-84022629
学籍管理 0532-84022650
合作培训 0532-84022960
山东省教育招生考试院网站
青岛科技大学继续教育学院网站